新闻中心
News center
2022-12-06
来源:中诚信国际评级
要 点
● AMC探索发展阶段(2013年及之前):承担化解金融风险、处理国有银行不良贷款职责的四大AMC设立,初始具备较强的政策性,之后逐步向商业化转型;地方AMC的合法地位得到确立,但其业务范围受到一定限制。
● AMC快速发展阶段(2014~2018年):银行不良贷款余额走高且区域非金不良资产规模上升,银监会鼓励各省增设地方AMC且受让主体不受地域限制,不良资产处置方式更加多样化,政策的规范和支持使得地方AMC发展进入高峰。
● AMC严监管时代(2019年至今):AMC进入严监管时代,监管机构明确提出AMC要专注本地金融不良主业,严控经营风险和融资杠杆,不良资产行业迎来严监管、规范发展时代。
● AMC从探索到高速发展,其监管政策也从推动发展向监管趋严演变。第一阶段探索时期,AMC的成立在处置商业银行不良和防范金融风险中起了关键作用,这一阶段的政策也是围绕推动AMC的组建和发展而制定,并从设立门槛、业务范围、工作程序以及资产处置方式等多方面予以规范,为AMC的发展提供了政策支持,总体监管政策较为宽松,四大AMC在此阶段规模和杠杆迅速增长,成为全国性的资产管理公司。第二阶段高速发展时期,政策呈现出规范和支持双重特征,规范体现在银监会明确资管公司资本充足率的要求,同时禁止协助银行虚假出表不良资产以及为非金融企业变相提供融资,这些措施有助于AMC规范运营,防止其脱离本源。支持体现在允许省级人民政府增设地方AMC,并且在债务重组之外允许以对外转让等方式处置不良资产,且对受让主体不受地域限制,降低了批量转让的门槛。由于政策的逐步规范及相对宽松,地方AMC在此阶段发展迅速。第三阶段严监管时期,由于经济下行,叠加产业结构调整及新冠疫情影响,新时期不良资产呈现出涉及主体多、覆盖范围广、处置难度大、运作周期长等新特征,AMC公司的发展面临新的机遇和挑战,一方面不良资产供给增加,另一方面处置难度加大,各地方监管局为规范AMC的经营,对于其经营管理、风险控制、主业经营提出更高要求,同时以监管政策约束其投资行为及脱离主业的经营行为,监管制度的完善促进AMC更为合规地发展,有助于发挥其防范化解风险的作用。
AMC即资产管理公司,主要从事批量收购、管理及处置不良资产的业务。自上世纪90年代,以承担处理国有银行不良贷款、化解金融风险职能的全国性资产管理公司(以下简称“金融AMC”或“全国性AMC”)诞生以来,经过多年发展,我国资产管理行业逐渐发展壮大,成为国内经济金融体系中的重要组成部分。其中,拥有金融牌照的全国性AMC是我国不良资产处置市场的主力军,银保监会数据显示,目前金融资产管理公司收购金融机构不良资产占银行业机构全部批量转出不良资产规模的80%以上;而主要定位于化解区域金融风险、服务区域经济的地方资产管理公司(以下简称“地方AMC”)亦对国内不良资产处置市场形成有益补充,地方AMC无金融牌照,根据是否获批参与省内不良资产批量转让业务,又可以分为持牌AMC及非持牌AMC。当前经济下行压力加大、宏观风险上扬,规范发展资产管理行业,对防范化解重大风险、维护区域及全国经济金融稳定具有积极意义。本报告从监管政策视角,回顾了包括全国AMC及地方AMC在内的资产管理公司的发展历史,并对未来AMC行业的政策趋势进行了简单展望。
AMC探索发展阶段(2013年及之前)
承担化解金融风险、处理国有银行不良贷款职责的四大AMC设立,初始具备较强的政策性,之后逐步向商业化转型;地方AMC的合法地位得到确立,但其业务范围受到一定限制。
由于上世纪80代的经济体制改革使得刚刚诞生的国有商业银行承担了过多国家宏观调控的任务,并导致金融乱象及无序放贷频现,同时,1997~1998年亚洲金融危机的爆发使商业银行的资产质量问题变得愈发突出,当时部分国有商业银行的不良贷款率居高不下,1997年召开的全国金融工作会议将化解国内金融风险作为战略任务。在此背景下,资产管理公司正式登上历史舞台,从初始主要从事政策性不良资产剥离业务逐渐商业化转型。
具体而言:
组建阶段:1999年3月的《政府工作报告》明确提出“要逐步建立资产管理公司,负责处理银行原有的不良信贷资产”。1999年4月,承接建设银行3,000多亿元不良贷款的中国信达资产管理股份有限公司(以下简称“信达资产”)在北京挂牌成立,成为我国第一家全国性AMC。1999年7月,中共中央、国务院明确提出“推进建立金融资产管理公司的试点工作”,紧接着中国华融资产管理股份有限公司(以下简称“华融资产”)、中国长城资产管理股份有限公司(以下简称“长城资产”)和中国东方资产管理股份有限公司(以下简称“东方资产”)也相继成立,并分别承接工行、农行和中行的不良贷款,加上之前信达资产接收建行的不良贷款,四家AMC合计接收了1.5万亿元的不良贷款。这一阶段全国性AMC适应历史周期和行业浪潮,应运而生,主要是负责接收和处理国有银行的不良资产,收购对象较为明确且单一,收购方式具有较强的政策性。这期间,四家金融AMC仅负责剥离四大行的不良资产且按照1:1的对价比例收购(即政策性剥离),不良资产处置的现金回收率较低,总体效率不高。
发展阶段:为配合中国银行、建设银行、工商银行等国有大行业改制上市,四大AMC再一次对商业银行的不良贷款进行大规模剥离,与第一轮剥离不同,本轮不良资产收购价格由四大AMC与商业银行协商决定,政策性属性降低。2004年3月后,四家金融AMC开始尝试向商业性市场化收购转型,并逐步面向四大行之外的金融机构收购不良资产。2006年3月,《关于金融资产管理公司改革发展的意见》指出“AMC要向综合性的现代金融服务企业转型,具体可拓展到风险投资及担保、金融租赁、风险管理咨询、投资咨询、信用评级、征信服务、财务顾问、信托业务、汽车金融服务等多个方面”,从而确定AMC向现代金融服务企业转型的方向,开启AMC商业化转型发展道路。借助于金融危机、基建大潮及监管大放开,四大AMC大量收购不良资产,规模与杠杆均得以迅速提升,已经和商业银行拥有相近的资产负债率。其中,截至2013年末华融资产和信达资产两家的总资产均已超过3,800亿元,华融资产、长城资产、东方资产三家的资产负债率均超过80%,信达资产的资产负债率也高达78%。
地方AMC方面,1999年第一家地方AMC上海国有资产经营有限公司创立,定位为投融资平台、国有企业改制改组平台、资金资产管理平台和盘活国有资产的通道,开始承担区域内不良资产处置业务。但此后地方AMC发展缓慢,2008年以前,我国仅在上海、广东等 5个省市成立了国有独资的地方AMC,地方AMC处于探索发展阶段。2012年1月,财政部和银监会《对于不良资产批量转让管理办法》财金[2012]6号文,对地方性AMC作了限制性规定,每个省的AMC只能在本区域内批量受让(十户以上),处置方式只能是债务重组,不能转让。财金[2012]6号文的出台宣布地方AMC的设立不仅需要省级政府授权,还需要银保监会备案批准。从监管机构来看,地方AMC属于非金融机构,隶属地方金融监管部门管辖,同时明确 AMC盘活金融企业不良资产、增强抵御风险能力的关键作用。此后,江苏、广西、浙江三省陆续成立地方AMC,这一阶段成立的8家地方AMC公司主要集中在沿海地区,其中上海国有资产经营有限公司、浙江省浙商资产管理有限公司由于设立时间较早,截至2021年末总资产均超过600亿元,规模较大的地方AMC对于当地的不良资产处置与盘活及金融稳定等贡献较大;同时由于成立时间早,处置不良资产的经验较为丰富,整体抗风险能力也较强。


小结:AMC的成立在处置商业银行不良和防范金融风险中起了关键作用,这一阶段的政策也是围绕推动AMC的组建和发展而制定,并从设立门槛、业务范围、工作程序以及资产处置方式等多方面予以规范,为AMC的发展提供了政策支持,总体监管政策较为宽松,四大金融AMC在此阶段规模和杠杆迅速增长,成为全国性的资产管理公司;部分较早设立的地方AMC亦获得一定发展。
AMC快速发展阶段(2014年-2018年)
银行不良贷款余额走高且区域非金不良资产上升,银监会鼓励各省增设地方AMC且受让主体不受地域限制,不良资产处置方式更加多样化,政策的规范和支持使得地方AMC发展进入高峰,与此同时AMC也出现了脱离不良处置主业的趋势,潜在风险上升。
这一阶段四大AMC凭借丰富的不良资产处置经验和不断增长的资产规模,逐步进入稳健发展阶段,由于资金较为充裕且牌照逐步健全,业务板块也日趋丰富,扩展至消费金融、金融租赁、证券投资等。另一方面,2014年以来,我国经济发展步入新常态,中小商业银行、非银金融机构不良资产规模迅速增加,非金不良也逐步增加,不良资产整体呈现零散化、碎片化;此外,非金企业的不良资产也有所显现,仅依靠四大AMC处置不良,效率较低且处置成本较高,同时不能及时有效消化不良资产,且由于四大AMC业务板块较多且逐步转型,相较而言,可以将注意力更多地集中在小额且分散的区域不良资产上的地方AMC就十分必要。
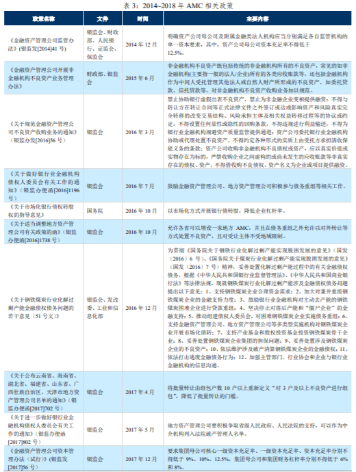
2014年至2018年,银监会颁布了一系列法律法规以支持地方AMC发展,随着行业监管规则的完善,各个地方也陆续发布了当地版本的地方AMC监管条例2016年7月,银监会发布《关于做好银行业金融机构债权人委员会有关工作的通知》(银监办便函[2016]1196号)鼓励金融资产管理公司、地方资产管理公司积极参与债务重组等相关工作。2016年10月发布《关于适当调整地方资产管理公司有关政策的函》(银监办便函[2016]1738号),允许各省可以增设一家地方AMC,并且在债务重组之外允许以对外转让等方式处置不良资产,且受让主体可不受地域限制。
由于政策的逐步规范且AMC业务逐步市场化,加之此阶段,各省允许增设地方AMC机构且受让主体不受地域限制,同时转让处置方式更加多元化,地方AMC进入发展的高峰。此期间设立的AMC合计为51家,仅2017年就有16家持牌AMC设立。地方AMC的高速发展也带了一些问题,比如:由于行业高速发展和AMC大幅增加,AMC之间竞争加剧,不良资产经营盈利空间收窄,同时由于不良资产处置周期较长,导致AMC杠杆率偏高,部分AMC通过增加通道和类信贷业务等资金密集型业务提高收益,受经济发展增速放缓影响,此类业务风险增加;同时,部分地方性AMC帮助金融机构掩盖不良资产的现象时有发生,AMC业务发展方向逐步脱离不良资产处置本源。



小结:这一阶段政策呈现出规范和支持双重特征,规范体现在银监会明确资管公司资本充足率的要求,同时禁止协助银行虚假出表不良资产以及为非金融企业变相提供融资,这些措施有助于AMC规范运营,防止其脱离本源。支持体现在允许省级人民政府增设地方AMC,并且在债务重组之外允许以对外转让等方式处置不良资产,且对受让主体不受地域限制,降低了批量转让的门槛。由于政策的逐步规范及相对宽松,地方AMC在此阶段发展迅速,部分AMC亦出现了发展通道及类信贷等偏离主业的发展趋势,对防范化解风险的职能有所损害。
AMC进入严监管时代(2019年至今)
监管机构明确提出AMC要专注本地金融不良主业,严控经营风险和融资杠杆,不良资产行业迎来严监管、规范发展时代,因而AMC也逐步调整结构,向不良资产主业回归。
2019年,银保监会出台《关于加强地方资产管理公司监督管理工作的通知》(153号文),标志着地方AMC迎来“严监管”;2021年,银保监会发布《地方资产管理公司监督管理条例(征求意见稿)》,对地方AMC明确提出要专注本地金融不良主业,严控经营风险和融资杠杆;此外,中央审计署各地办事处派出审计组进驻20多家地方AMC,首次开启针对地方AMC业务合规、主业经营及公司治理等方面的审计工作。不良资产行业迎来统一监管、规范发展时代。其中非金不良业务风险大,业务多,因此非金不良成为监管层紧盯的业务类型。2020年银保监对AMC开出的最大一个罚单中,就包含违规办理保理业务变相收购非金融机构非不良资产的AMC;2022年5月,部分AMC因非金不良资产收购业务收购资产的风险未真实从出让方转移而被银监局处罚。此阶段的政策均以限制性要求为主,比如提出地方AMC的“七个不得”,明确地方AMC收购处置不良资产不能出省,外地分支机构不能从事主业;每年新增的不良资产规模应占新增投资额的50%,且新增金融机构不良资产投资额不小于新增投资额的25%等。在展业区域受到限制后,地方AMC的区域属性将得到增强,未来地方AMC的区域差异化态势也将更为明显。当然,此阶段也提出金融资产管理公司要做强不良资产处置主业,合力拓展与企业结构调整相关的兼并重组、破产重整、夹层融资、过桥融资、阶段性持股等投资投行业务,这些政策均有利于化解金融不良风险和助力AMC回归主业。

2019年以来,各省市地方金融监督管理局纷纷出台相关政策,强化地方AMC风险管理。2019年,福建省《关于建立健全地方资产管理公司监管信息报送制度的通知》,进一步加强非现场监管,完善信息报送制度,主要为信息种类和内容、信息报送口径、信息报送管理和监督等。2020年,北京市《北京市地方资产管理公司监督管理指引(试行)》,对地方AMC经营规则(设立变更)、风险控制、监督管理等做出规定,并要求地方资产管理公司的核心一级资本充足率不得低于9%,应当于每年年末对承担风险和损失的资产计提一般准备,一般准备余额原则上不得低于风险资产期末余额的1.5%。2021年,河南省《关于加强地方资产管理公司监管工作的若干意见》(豫金监[2022]98号),指出“不得以任何形式帮助金融企业虚假出表掩盖不良资产;不得以收购不良资产名义为企业或项目提供融资;不得收购无实际对应资产和无真实交易背景的债权资产;不得向股东或关系人输送非法利益”。各地区的监管政策出台顺应了银保监会的严监管趋势,地方AMC设立变更、经营规则、监督管理、法律责任等做出规定,同时要求AMC回归不良资产处置主业,规范其经营行为,更好的维护金融系统稳定和发挥纾困职能。

随着宏观经济下行及产业结构调整,叠加新冠肺炎疫情影响,化解风险任务艰巨。这一阶段仅辽宁、吉林、湖南、北京和海南成立了持牌AMC,新设立的深圳资产管理有限公司、厦门望润资产管理有限公司均无不良资产收购牌照,随着各省AMC的逐步饱和,加上监管趋严,AMC的设立速度放缓且规模较小,非持牌AMC只能通过二级市场接收持牌AMC的不良资产包业务发展。但是由于前期众多的AMC公司经验不断累积,总体发展风格更为稳健,涉及的面更为广泛,不良处置方式呈现多元化和成熟化。

小结:严监管是这一时期的政策特点,由于经济下行,叠加产业结构调整及新冠疫情影响,新时期不良资产呈现出涉及主体多、覆盖范围广、处置难度大、运作周期长等新特征,AMC公司的发展面临新的机遇和调整,一方面不良资产供给增加,另一方面处置难度加大,各地监管局为规范AMC的经营,对于其经营管理、风险控制、主业经营提出更高要求,同时以监管政策约束其投资行为及脱离主业的经营行为。
结论
AMC从探索到高速发展,其监管政策也从推动发展向严监管演变。
第一阶段探索时期,AMC的成立在处置商业银行不良和防范金融风险中起了关键作用,这一阶段的政策也是围绕推动AMC的组建和发展而制定,并从设立门槛、业务范围、工作程序以及资产处置方式等多方面予以规范,为AMC的发展提供了政策支持,总体监管政策较为宽松,四大AMC在此阶段规模和杠杆迅速增长,成为全国性的资产管理公司。
第二阶段高速发展时期,政策呈现出规范和支持双重特征,规范体现在银监会明确资管公司资本充足率的要求,同时禁止协助银行虚假出表不良资产以及为非金融企业变相提供融资,这些措施有助于AMC规范运营,防止其脱离本源。支持体现在允许省级人民政府增设地方AMC,并且在债务重组之外允许以对外转让等方式处置不良资产,且对受让主体不受地域限制,降低了批量转让的门槛。由于政策的逐步规范及相对宽松,地方AMC在此阶段发展迅速,但是AMC发展通道和类信贷业务等资金密集型业务提高收益,受政策和经济发展增速放缓影响,此类业务风险增加;同时,部分地方性AMC帮助金融机构掩盖不良资产的现象时有发生,AMC业务发展方向逐步脱离不良资产处置本源。
第三阶段严监管时期,由于经济发展增速放缓,叠加产业结构调整及新冠疫情影响,新时期不良资产呈现出涉及主体多、覆盖范围广、处置难度大、运作周期长等新特征,AMC公司的发展面临新的机遇和调整,一方面不良资产供给增加,另一方面处置难度加大,各地监管局为规范AMC的经营,对于其经营管理、风险控制、主业经营提出更高要求,同时以监管政策约束其投资行为及脱离主业的经营行为。
预计未来AMC行业监管政策将趋严,AMC也将更为规范运营,同时在不良主业经营方面,监管会给予AMC处置不良资产主业方面提供相应政策支持,不断发挥其防范化解金融风险的作用。
声明:本文转载自中诚信国际评级,文章内容如涉及侵权,请联系删除。