新闻中心
News center
2023-03-15
3月7日,山东省能源局关于印发《山东省能源绿色低碳高质量发展三年行动计划(2023—2025年)》的通知。
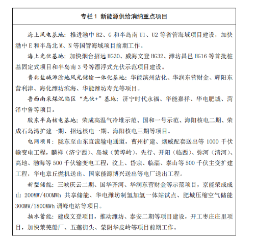
通知中强调,加快推动大型海陆风光基地建设。抢抓国家推进大型风光基地建设重大机遇,充分利用我省资源优势,坚持海陆并进,加快推进可再生能源基地化、规模化发展。打造山东半岛海上风电基地。聚焦渤中、半岛南、半岛北三大片区,加快推动省管海域风电场址开发,适时启动国管海域试点示范项目建设,逐步推动海上风电向深远海发展。
加快建设“环渤海”和“沿黄海”海上光伏基地。以滨州、东营、潍坊、烟台等市近海海域为重点,推动桩基固定式海上光伏开发建设,在具备条件的海域开展漂浮式海上光伏示范,探索“风光同场”海上清洁能源开发模式。
打造鲁北盐碱滩涂地风光储输一体化基地。充分利用滨州、东营、潍坊等市盐碱滩涂地资源,推动风电、光伏、储能等一体化设计、建设与运营,构筑“黄河下游绿色能源带”,助力全省黄河流域生态保护和高质量发展。打造鲁西南采煤沉陷区“光伏+”基地。充分利用枣庄、济宁、泰安、菏泽等市采煤沉陷区土地资源,统筹光伏开发与采煤塌陷地治理,加快资源型地区能源转型发展。到2025年,风电、光伏发电装机分别达到2500万千瓦、5700万千瓦以上。
提升绿色电力消纳能力。实施新型储能“百万千瓦”行动计划,加快储能示范项目建设,探索电化学、压缩空气、液流电池等多种技术路线,加快独立共享、新能源配建、火电联合调频等多场景应用,促进新型储能规模化发展。坚持储能优先,结合海上风电、海上光伏和陆上清洁能源开发,着力打造“储能+海上新能源”示范带以及鲁北、鲁中和鲁西南新型储能示范区。探索开展风光发电制取绿氢试点。到2025年,新型储能设施规模达到500万千瓦左右,抽水蓄能电站在运在建装机达到800万千瓦。

原文如下:
山东省能源绿色低碳高质量发展三年行动计划
(2023—2025年)
根据《国务院关于支持山东深化新旧动能转换推动绿色低碳高质量发展的意见》(国发〔2022〕18号)和《山东省建设绿色低碳高质量发展先行区三年行动计划(2023—2025年)》精神,结合我省能源工作实际,制定本行动计划。
一、总体要求
以习近平新时代中国特色社会主义思想为指导,全面学习贯彻党的二十大精神,完整、准确、全面贯彻新发展理念,深入落实黄河重大国家战略和碳达峰碳中和战略,坚持稳中求进工作总基调,紧紧锚定“走在前、开新局”,以服务绿色低碳高质量发展先行区建设为总牵引,以能源转型发展九大工程为抓手,以重大项目建设为支撑,以改革创新为根本动力,更好地统筹发展与安全,加快构建“六大”能源体系,夯实能源供应保障基础,促进能源绿色低碳高质量发展,为开创新时代社会主义现代化强省建设新局面提供坚强保障。
到2025年,能源绿色低碳转型发展取得重要突破,能源结构显著优化,可再生能源装机达到9000万千瓦以上,非化石能源消费占比达到13%左右;煤电占电力总装机的比重、煤电发电量占全社会用电量的比重分别降至55%、60%左右。
二、主要任务
(一)加快建设新能源供给消纳体系。充分发挥新能源和可再生能源在推动能源绿色低碳转型中的引领性作用,坚持供消两端集中发力,大幅增加清洁能源供给,提升绿色电力消纳水平,实现质的有效提升和量的合理增长,加快能源结构调整步伐。
1.加快推动大型海陆风光基地建设。抢抓国家推进大型风光基地建设重大机遇,充分利用我省资源优势,坚持海陆并进,加快推进可再生能源基地化、规模化发展。打造山东半岛海上风电基地。聚焦渤中、半岛南、半岛北三大片区,加快推动省管海域风电场址开发,适时启动国管海域试点示范项目建设,逐步推动海上风电向深远海发展。加快建设“环渤海”和“沿黄海”海上光伏基地。以滨州、东营、潍坊、烟台等市近海海域为重点,推动桩基固定式海上光伏开发建设,在具备条件的海域开展漂浮式海上光伏示范,探索“风光同场”海上清洁能源开发模式。打造鲁北盐碱滩涂地风光储输一体化基地。充分利用滨州、东营、潍坊等市盐碱滩涂地资源,推动风电、光伏、储能等一体化设计、建设与运营,构筑“黄河下游绿色能源带”,助力我省黄河流域生态保护和高质量发展。打造鲁西南采煤沉陷区“光伏+”基地。充分利用枣庄、济宁、泰安、菏泽等市采煤沉陷区土地资源,统筹光伏开发与采煤塌陷地治理,加快资源型地区能源转型发展。到2025年,风电、光伏发电装机分别达到2500万千瓦、5700万千瓦以上。
2.积极安全有序推动核能开发利用。在确保绝对安全的前提下,有序推进海阳、荣成、招远等核电厂址开发建设,建成荣成高温气冷堆、“国和”一号示范等工程,加快海阳核电二期等工程建设,深化石岛湾扩建一期、招远核电一期等项目前期工作,积极做好新厂址前期工作,持续做好后续储备厂址保护和研究论证,推动三代及以上自主先进核电堆型规模化发展,打造胶东半岛千万千瓦级核电基地。加快推进核能供热、海水淡化等技术研究和示范应用,实现由核电向“核电+”多元利用转变。到2025年,全省在建在运核电装机达到1300万千瓦左右。
3.推动生物质能等新能源有序发展。坚持因地制宜,统筹推进生物质能、地热能、海洋能等清洁能源多元化发展。有序推进生物质热电联产项目建设和生物质非电利用,提高资源综合利用水平。加大地热资源勘探评价力度,依法合规推动地热资源开发利用。积极开展海洋能利用研究与示范,探索打造海上风光能源、氢能、海洋牧场等多种能源、资源集成的海上“能源岛”。到2025年,生物质发电装机稳定在400万千瓦左右。
4.增强电网支撑承载能力。围绕大型清洁能源基地开发,同步推动新能源送出工程建设,加快推进烟威清洁电源基地1000千伏配套送出工程、渔盐站等500千伏电网工程规划建设,完善区域主网架、增强区域间电网互济。推动改造传统老旧配电网,加强主动配电网、新能源微电网建设,提升配电网对常规新能源电站、分布式新能源发电的就近消纳能力。加快电网数字化改造、智能化升级,推动构建具备更强新能源消纳能力的新型电力系统。到2025年,力争新增特高压交流变电容量300万千伏安以上,新增500千伏及以下电网变电容量1亿千伏安左右。
5.提升绿色电力消纳能力。实施新型储能“百万千瓦”行动计划,加快储能示范项目建设,探索电化学、压缩空气、液流电池等多种技术路线,加快独立共享、新能源配建、火电联合调频等多场景应用,促进新型储能规模化发展。坚持储能优先,结合海上风电、海上光伏和陆上清洁能源开发,着力打造“储能+海上新能源”示范带以及鲁北、鲁中和鲁西南新型储能示范区。梯次推进抽水蓄能电站开发,加快潍坊、泰安二期等项目建设,开工枣庄庄里项目,深化莱芜船厂、五莲街头等前期工作。实施新一轮抽水蓄能站点资源普查,对具备条件的项目及时纳入国家选点规划,适时启动开发建设。探索开展风光发电制取绿氢试点。到2025年,新型储能设施规模达到500万千瓦左右,抽水蓄能电站在运在建装机达到800万千瓦。

(二)加快建设化石能源清洁高效开发利用体系。发挥传统能源兜底保障作用,促进煤炭、油气清洁高效开发利用,加快煤电转型升级,加快推动化石能源清洁化、低碳化发展。
6.推动煤炭清洁开发利用。加大煤矿“上大压小、增优汰劣”力度,不断优化煤炭产能结构,提升开采效率。因地制宜推广应用充填开采、保水开采等绿色开采技术,推进煤矸石、粉煤灰、矿井水等综合利用。加大煤炭洗选和提质加工,实施煤炭分质分级利用。加快推进煤矿智能化改造和既有装备设施节能改造,打造煤矿智能化建设示范标杆,提高煤炭开发技术与装备水平。到2025年,智能化煤矿开采产量达到90%左右。
7.加快煤电行业转型升级。按照电力系统安全稳定运行和保供需要,加强煤电机组与新能源发电、天然气发电及储能整体协同,推动煤电机组向基础保障性和系统调节性电源并重转变。在做好“十三五”结转大型煤电项目建设基础上,新规划建设一批大型清洁高效煤电机组,原则上不再新建自备燃煤机组。加快推进煤电供给侧结构性改革,按照“先立后破”原则,在确保电力、热力接续供应前提下,有序推动现有30万千瓦以下低效煤电机组分批分期退出。结合不同机组实际情况,分类施策、分企施策,加快实施在役煤电机组节能降碳改造、供热改造、灵活性改造“三改联动”,持续降低能耗和碳排放水平,提升煤电调节调峰能力。“十四五”期间,建成大型清洁高效煤电机组1000万千瓦以上,三类改造各完成1000万千瓦左右。
8.推动油气清洁高效开发利用。优化油气生产工艺,提升油气勘探开发设备能效,淘汰落后工艺设备,提高油气田清洁高效开采能力。鼓励和支持油气共生、伴生资源开发利用。鼓励油田企业利用自有建设用地发展可再生能源,推动与可再生能源融合发展。加快二氧化碳捕集利用与封存技术推广示范,扩大二氧化碳驱油技术应用,探索利用油气开采形成地下空间封存二氧化碳。在保障气源供应的前提下,有序扩大天然气在工业、发电、交通等领域利用,因地制宜推进重型燃机示范、分布式燃机和风光燃储一体化等项目建设。到2025年,天然气综合保供能力达到400亿立方米以上,燃气机组在建在运装机达到800万千瓦左右。

(三)加快建设能源产供储销体系。统筹省内省外两个市场、两种资源,加快推动煤电油气产供储销体系建设,不断提升能源供应能力和保障水平,切实保障经济社会发展需要和民生需求。
9.稳定煤电油气生产。优化省内煤炭开发布局,实施“退出东部、收缩中部、稳定西部、储备北部”煤炭开发战略;以赋存条件好、安全有保障、智能化水平高“三类煤矿”为重点,积极释放煤矿先进产能,加快推进万福、永胜矿井建成投产,稳定省内煤炭供应。统筹推进省内大型清洁高效煤电、燃气发电等支撑性电源规划建设,夯实电力供应保障基础;强化机组运行管理,严控机组非计划停运和降出力。坚持海陆统筹、常非并举,加大油气资源勘探开发力度,努力实现油气增储上产。稳定常规资源储备,提高胜利油田老区采收率;建设页岩油开发国家级示范区,促进非常规资源勘探开发;加快推动渤海油气资源在山东登陆。以青岛港、烟台港为重点,加快建设青岛董家口三期、烟台西港区、中石化龙口、龙口南山等沿海LNG接收站,打造千万吨级沿海LNG接卸基地。到2025年,煤炭、原油、天然气产量稳定在8500万吨、2100万吨、5亿立方米左右。
10.增强煤电油气供应能力。以推进“公转铁”为主攻方向,加快推动“铁路+”多式联运体系建设,提高煤炭铁路运量占比,提升“外煤入鲁”通道能力。协同推进省内特高压和输、配电网建设,持续构建坚强高效网架结构,提升输电网络互济能力;加快推动“绿电入鲁”通道建设,在现有“五交三直”外电入鲁输电通道基础上,加快陇东至山东特高压直流输电通道建设,不断提高输电通道中可再生能源电量比例,适时启动新直流输电通道研究论证工作。推动山东天然气环网东、北干线等骨干管网建设,推动管网互联互通,积极构建“一网双环”供气格局。围绕沿海港口码头、炼化产业布局,加强原油码头疏港管道、大型库区专用管道、向海向陆成品油管道建设,打造“港炼直通”原油输送网络和“海陆通达”成品油输送管网。到2025年,煤炭调入能力保持在2.7亿吨左右;年接纳省外电量达到1500亿千瓦时左右;天然气管道达到9000公里,原油、成品油管道里程分别达到6600公里、3500公里。
11.加快推动煤油气储备能力建设。按照“不混淆、不增地、不增线、不增人、不亏损”原则,重点依托省内骨干能源企业,加快推动政府可调度煤炭储备项目建设。鼓励引导社会资本建设煤炭储备设施,增强社会储备能力。依托沿海LNG接收站建设大型LNG储备基地,在内陆消费负荷集中区集约规模化建设LNG储备基地,推进枯竭油气藏和盐穴等地下储气库建设,加快构建以沿海LNG和地下储气库储备为主、内陆集中储备为辅、其他储备方式为补充的天然气储备格局。推动原油加工、进出口企业开展原油社会责任储备,加快建立政府储备、企业社会责任储备和生产经营库存有机结合、互为补充的原油储备体系。到2025年,政府可调度煤炭储备能力达到2000万吨,社会储备能力达到3600万吨;政府天然气储备能力达到5天日均消费量。
12.强化能源需求管理。强化电力负荷管理,以电力市场化改革为契机,引导和激励电力用户深度挖掘调峰资源,参与系统调峰,提高需求响应能力。提升天然气应急调峰能力,动态调整天然气可中断用户清单。科学制定电力、天然气等保供预案,组织开展应急演练,提高应急处置能力。

(四)加快建设绿色低碳创新支撑体系。深入实施能源创新驱动发展战略,以科技创新催生新动能,以深化改革激发新活力。
13.强化能源科技创新。围绕推进能源绿色低碳转型发展,实施一批前瞻性、战略性前沿科技项目,重点推动化石能源绿色开发和清洁利用、新型电力系统、氢能、新型储能、大容量风电、先进核电等领域关键技术研究攻关。加快国家能源海洋石油钻井平台研发(实验)中心、国家燃料电池技术创新中心等建设,培育创新一批重点实验室、技术创新研究中心、产业创新中心和企业技术中心等创新平台。支持龙头企业、高校、科研院所等搭建产学研用创新平台,打通产业链、创新链、价值链,实现各类创新要素集聚融合、开放共享。加快能源数字转型,强化“云大物移智链”在能源领域的推广应用,提升能源系统自动化、数字化、信息化、智能化水平。
14.强化能源体制机制创新。深化电力市场建设,培育多元竞争的市场主体,健全适应市场化环境的电力规划体系,提升电力市场对高比例新能源的适应性。深化油气市场化改革,引导和鼓励各类社会资本参与油气基础设施建设,推动天然气市场主体整合,增强油气供应保障水平。深化“放管服”改革,持续提升“简化获得电力”服务水平,优化能源营商环境。加强能源领域标准体系建设,制订支撑引领能源低碳转型的重点领域标准和技术规范。
15.推动新能源装备产业发展。以海上风电基地开发为契机,引进落地一批“龙头型”企业、“补链式”项目,重点建设烟台、威海、东营等地高端风电装备产业基地,提升风电装备配套水平。依托胶东半岛核电基地建设,聚焦国和一号、华龙一号、高温气冷堆等三代及以上核电关键技术装备国产化,加快推进济南、烟台、威海等地核电装备制造产业发展。推动核电领域中央企业在山东建设区域总部,打造“国和”品牌等先进核能基地。支持高效光伏发电装备及关键零部件制造,推动光伏产业链上下游协同发展。加快新一代信息技术与新能源装备制造产业融合发展,加快建设一批智能工厂、数字化车间。
16.加快新技术新模式新业态发展。加快氢能创新应用,依托鲁北、胶东半岛清洁能源基地和港口、高速沿线等分布式风光资源,加快推动风光氢储一体化发展。协同推动“氢进万家”科技示范工程,构建氢能产业“制储输用”全链条发展的创新应用生态。加强二氧化碳捕集利用与封存技术推广示范。推动胜利油田百万吨级CCUS示范项目及莱113块先导试验区建设,加快形成完整的技术和产业链条。

(五)加快建设能源安全防控体系。严格落实“三管三必须”要求,以煤矿生产、油气管道保护、电力运行、能源新业态等为重点,压紧压实安全生产责任,守牢安全生产底线。
17.加强煤矿安全生产。严格落实联系包保、安全总监和安全巡查等制度,加强煤矿安全生产许可证颁发管理和安全评价检测检验机构资质认可的事中事后监管。全面开展隐蔽致灾因素普查治理,强化双重预防体系建设和重大灾害治理。严格落实驻矿监管员管理办法,强化30万吨/年煤矿提级管理。强化煤矿安全生产执法检查,持续开展“四不两直”、联合检查、异地执法检查等,坚决严厉打击违法违规行为。深入推进煤矿智能化建设,提升煤矿本质安全生产水平。到2025年,煤矿生产状态和安全在线监管实现“全覆盖”,一、二级标准化矿井占比达到90%。
18.强化油气管道保护。持续强化油气管道保护隐患治理,重点加强高后果区、高风险段、穿跨越处、老旧管道等隐患排查治理力度,及时防范化解各类风险隐患。加大管道保护“一法一条例”宣传贯彻落实,严格执行备案、审批、行政执法“三项制度”,持续加大执法力度,全面提升油气管道保护规范化、法制化水平。深入推进管道智能化建设,开展管道数据数字化采集,加快管道保护智能设备推广应用,运用科技创新提升管道保护和风险防控能力。
19.强化电力安全运行。加强煤电机组在线监测平台建设,实现机组出力、发电量等数据实时监测。强化电力运行监测预警,统筹安排发电机组检修,加强设备隐患排查和风险辨识,确保电力安全稳定供应。持续开展电力设施和电能保护工作,深化以大面积停电为主要内容的应急处置能力建设,保障山东电网安全运行。加快提升电网信息采集传输、处理应用、继电保护、安全防护等系统智能化水平。
20.强化新业态新模式安全管理。聚焦储能、海上风电等新业态新模式,进一步深化行业安全管理,强化安全风险管控和隐患排查治理。加强部门联动,开展联合督导检查,督促企业落实安全生产主体责任,加强安全风险防控专题培训、宣传教育,全面提升相关人员安全意识和风险应对能力。
(六)加快构建能源利民惠民体系。把保障改善民生作为能源发展的根本出发点和落脚点,持续推进农村地区用能变革,积极服务群众绿色出行,着力改善矿区人居环境,让更多人民群众共享能源改革发展成果。
21.加快推动农村用能变革。积极推进整县分布式光伏规模化开发,统筹党政机关、公共建筑、工商业厂房和农村居民屋顶等不同场景,总结推广德州齐河、临沂沂水等县试点经验,纵深推进70个试点县开发建设工作,形成全国分布式光伏规模化发展标杆。深入实施“百乡千村”绿色能源发展示范工程,坚持“一乡一案”“一村一策”,因地制宜推进太阳能、生物质能、地热能等可再生能源开发,打造集用电、炊事、采暖等于一体的农村清洁用能新模式,积极服务绿色生态宜居美丽乡村建设。到2025年,全省整县分布式光伏开发规模达到2000万千瓦以上,打造绿色能源发展示范乡镇100个、示范村居1000个左右。
22.积极服务群众绿色出行。按照“因地制宜、快慢互济、经济合理、适度超前”原则,完善充电服务网络,分类推动充电基础设施建设,在中心城区、高速公路沿线等领域加快公共充电桩建设,在居民区探索充电桩“统建统营”模式,在港口、城市转运等场景探索车电分离运行模式。完善充电基础设施信息公共服务平台,推动新能源汽车与智能电网间能量流、信息流和业务流双向联通。坚持车站联动、适度超前,围绕氢燃料电池汽车推广应用,持续优化加氢站规划布局,着力推动油气电氢综合能源站建设。到2025年,建成公共领域充换电站保有量8000座、各类充电桩保有量40万台、加氢站40座以上。
23.着力增进矿区民生福祉。把采煤塌陷地综合治理作为贯彻落实黄河流域生态保护和高质量发展的重要抓手,坚持煤炭开采与生态保护相协调、塌陷治理与综合利用一体推进,指导各有关市、煤炭企业因地制宜开展多种模式的综合治理与修复利用。推广应用绿色开采技术,从源头上有效减少新增采煤塌陷地。抓好《山东省压煤村庄搬迁管理办法》贯彻落实,指导督促各市结合实际,加快制定出台本地区压煤村庄搬迁审批管理、补偿安置办法等配套政策,做好新旧制度衔接,依法推动压煤村庄搬迁工作稳妥有序开展,更好地维护广大人民群众合法权益。到2025年,已稳沉采煤塌陷地治理率保持100%。

三、保障措施
(一)加强组织领导。成立由局主要负责同志担任组长的推动能源绿色低碳高质量发展领导小组,统筹研究重要任务、重大工程、重点项目,协调解决重大问题;对本行动计划确定的重点任务,建立由分管同志牵头的工作推进机制,明确牵头处室和责任人,强化统筹调度和推动落实。
(二)强化政策支撑和要素保障。统筹各类财政资金,加大对海上风电、海上光伏等清洁能源开发利用、能源储备设施建设、小煤电关停并转、农村能源变革等扶持力度。建立能源绿色低碳高质量发展重大项目库,对入库项目实行年度集中遴选、适时动态调整。落实要素跟着项目走机制,对于推动能源转型和绿色低碳发展重大项目,协调有关部门在建设用地、用海、能耗指标等要素资源安排上给予优先支持。积极协调金融机构,加大绿色债券、绿色信贷对新能源开发和化石能源清洁利用项目的支持力度,拓宽能源转型发展融资渠道。
(三)强化监督管理。强化目标指标、重点任务、重大项目等实施情况跟踪监测、总结评估,及时掌握目标任务完成情况,及时发现解决行动计划实施中出现的困难和问题,督促进度滞后的地区加大工作力度。完善非化石能源消费占比、可再生能源消纳责任权重等考核评价机制,强化评价结果应用,形成引领绿色低碳发展的合力。
来源:山东省能源局